最新车辆限号规定有变 不看出行麻烦多 出门若开车最怕啥呢,怕的是到了路上瞧一瞧,自己当日所开的车恰恰在限号范围,这不仅得交几百块钱罚款,还只能在路上干着急没办法。这些年各大城市都在严格施行车辆限号规定... yuanxunjie2026-04-15
最新冬奥会如何让全民爱上冰雪运动? 当红火中国年邂逅冰雪冬奥会, 奥林匹克史册已经镌刻下独特的中国印记。2月15日,苏翊鸣在单板滑雪男子大跳台决赛收获金牌,为中国队拿到了第6枚金牌,创造历史!... yuanxunjie2026-04-15
最新2025大学排名百强榜:清华北大浙大稳居前三 2025年全国高校100强排行榜:聊到全国高校的江湖地位,每年大家最关心的,无非是哪所学校能站在金字塔尖,哪些学校稳扎稳打守住梯队,又有哪些“双非”院校能杀出重围实现逆袭。... yuanxunjie2026-04-15
最新2026全球国际化大学排名发布,港校包揽前三,多国名校上榜 同时,英国、美国、澳大利亚、加拿大、新加坡等热门留学地顶尖名校同样表现突出! 麻省理工学院(第33)、哈佛大学(第45)、加州理工学院(第50)、斯坦福大学(第54)等名校... yuanxunjie2026-04-15
最新冬奥会如何带动京津冀发展?看懂三个经济效应 中新经纬2月8日电 题:冬奥会将促进京津冀协同发展作者 付一夫 星图金融研究院高级研究员2022年北京冬奥会佳绩不断,举国上下为之振奋。不论是冬奥会或是夏奥会... yuanxunjie2026-04-15
最新3分200元没了!2026严查违章扣分,教你守住驾照12分 最近,好多车友都在问我,2026年交管新规开始实施后,违章扣分是不是变得更严格了?答案很确定:没错。不管是成都交警正在进行的“靖路2026”专项行动... yuanxunjie2026-04-15
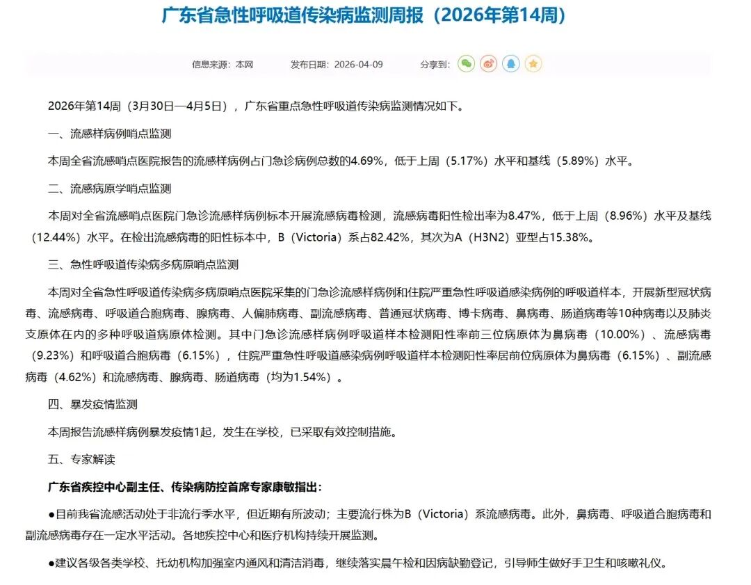
最新流感疫情爆发:乙流来袭,孩子最易中招 (来源:蓝鲸新闻)据上观新闻,根据中国疾控中心近期发布的全国急性呼吸道传染病哨点监测情况,全国流感病毒检测阳性率连续3周上升。最新一期监测情况显示:2026年3月30日—4月5日... yuanxunjie2026-04-15
最新普通人该怎么看懂疫情数据:从流感攀升和蚊子升级说起 此时此刻,好多人在查看疫情数据之际极易陷入困惑,仅仅关注每日新增的数目,然而却不清楚其背后究竟蕴含着怎样的意义。事实上,疫情数据并非毫无温度的统计... yuanxunjie2026-04-15
最新冬奥会场馆建设用了哪些黑科技?冰丝带水立方变身揭秘 战友们、网友们,大家好,今天是2月21日,星期一。欢迎收看今天的军报每天读。第二十四届冬季奥林匹克运动会闭幕式20日晚在国家体育场隆重举行。... yuanxunjie2026-04-15